Project Tables In Oracle Fusion

Project Costing Configuration General Costing Setup Chapter 21 R20b

Project Costing Configuration General Costing Setup Chapter 21 R20b

Understanding What The Oracle Fusion Applications Environment Looks Like

Understanding What The Oracle Fusion Applications Environment Looks Like

Oracle Fusion Applications Project Management Implementation Guide

Oracle Fusion Applications Project Management Implementation Guide

Oracle Project Portfolio Management Cloud Release 11 What S New

Oracle Project Portfolio Management Cloud Release 11 What S New

Overview

Overview

Oracle Fusion Applications Project Management Implementation Guide

Oracle Fusion Applications Project Management Implementation Guide

Oracle Fusion Applications Project Management Implementation Guide

Tables Views.

Project tables in oracle fusion. Your Oracle Payables application uses the summary payment information for the 1096 Report. Next we need to click on Functional Area either of Sales Global Human Resources Financials Procurement Project Portfolio Mgmt Supply Chain Mgmt and then choose any of the available options under Tables and Views Section highlighted below. ORACLE APPS COMMUNITY Tutorial Projects Oracle Projects Oracle Projects Tables.

I am impressed by the information that you have on this blog. You can capture costs manually by creating uncosted costed and accounted transactions for third-party application sources in Project Costing. As a first step we would click on the Fusion Apps OER link which will take us to the below page.

1 oracle receivables 4 Oracle Reports 1 oracle utl_smtp 1 Order Management 17 OTM 1 PA Billing Events tables. Tuesday 6 October 2020 Tables for the Projects Module in Oracle fusion Here are the tables for the Project modules in Oracle fusion. Your Oracle Payables application updates this table when you submit the 1099 Forms Report.

Templates to structure format and generate the data file according to the requirements of the target application tables. 6 Project Resource Management. FUSION Tables-----PA_PROJECTS_ALL----- PJF_PROJECTS_ALL_B PJF_PROJECTS_ALL_TL.

I am working as Oracle Technical Consultant on Oracle Apps and Oracle Fusion Saas Cloud AppsOpinions expressed in this blog are entirely my own and do not reflect the position of my employer Oracle or any other. This tables will store the details of the Project information and related data attributes. Actually I was looking for the same information on internet for Oracle Fusion Financials and came across your blog.

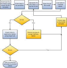
It has no primary key. File-based load process to load the data files into the interface tables. These are following areas with respect to Project.

Project Costs Chapter 1 21b

Project Costs Chapter 1 21b

Oracle Fusion Middleware Installation 12 2 1 Catgovind Installation Oracle Fusion

Oracle Fusion Middleware Installation 12 2 1 Catgovind Installation Oracle Fusion

How To Navigate Around Oracle Applications Fusion Erp Cloud R13 Youtube

How To Navigate Around Oracle Applications Fusion Erp Cloud R13 Youtube

Pin On Catgovind

Pin On Catgovind

Pin On Catgovind

Pin On Catgovind

Oracle Fusion Applications Cloud Instance Strategy And Global Single Instance Guidelines A Team Chronicles

Oracle Fusion Applications Cloud Instance Strategy And Global Single Instance Guidelines A Team Chronicles

Primavera P6 Rollup Values Are Not Appearing In Eps Project And Wbs In Projects How To Plan Eps

Primavera P6 Rollup Values Are Not Appearing In Eps Project And Wbs In Projects How To Plan Eps

Oracle Fusion 8 How To Know About Tables And Views In Fusion Youtube

Oracle Fusion 8 How To Know About Tables And Views In Fusion Youtube

Create Chart Of Accounts Coa In Oracle Fusion Cloud Youtube

Create Chart Of Accounts Coa In Oracle Fusion Cloud Youtube

Oracle Database Designer Oracle Database Database Management System Photoshop Cs5

Oracle Database Designer Oracle Database Database Management System Photoshop Cs5

Oracle Fusion Middleware Installation 12 2 1 Catgovind Installation Oracle Fusion

Oracle Fusion Middleware Installation 12 2 1 Catgovind Installation Oracle Fusion

Pin On Architecture

Pin On Architecture

An Introduction To Oracle Stream Analytics By Robin Moffatt Twitter Data Analytics Soa

An Introduction To Oracle Stream Analytics By Robin Moffatt Twitter Data Analytics Soa

Importing Lookups For Use In List Of Value Fields Oracle Fusion Applications Developer Relations Blog

Importing Lookups For Use In List Of Value Fields Oracle Fusion Applications Developer Relations Blog

Source : pinterest.com